黑料网

信息公开

信息公开

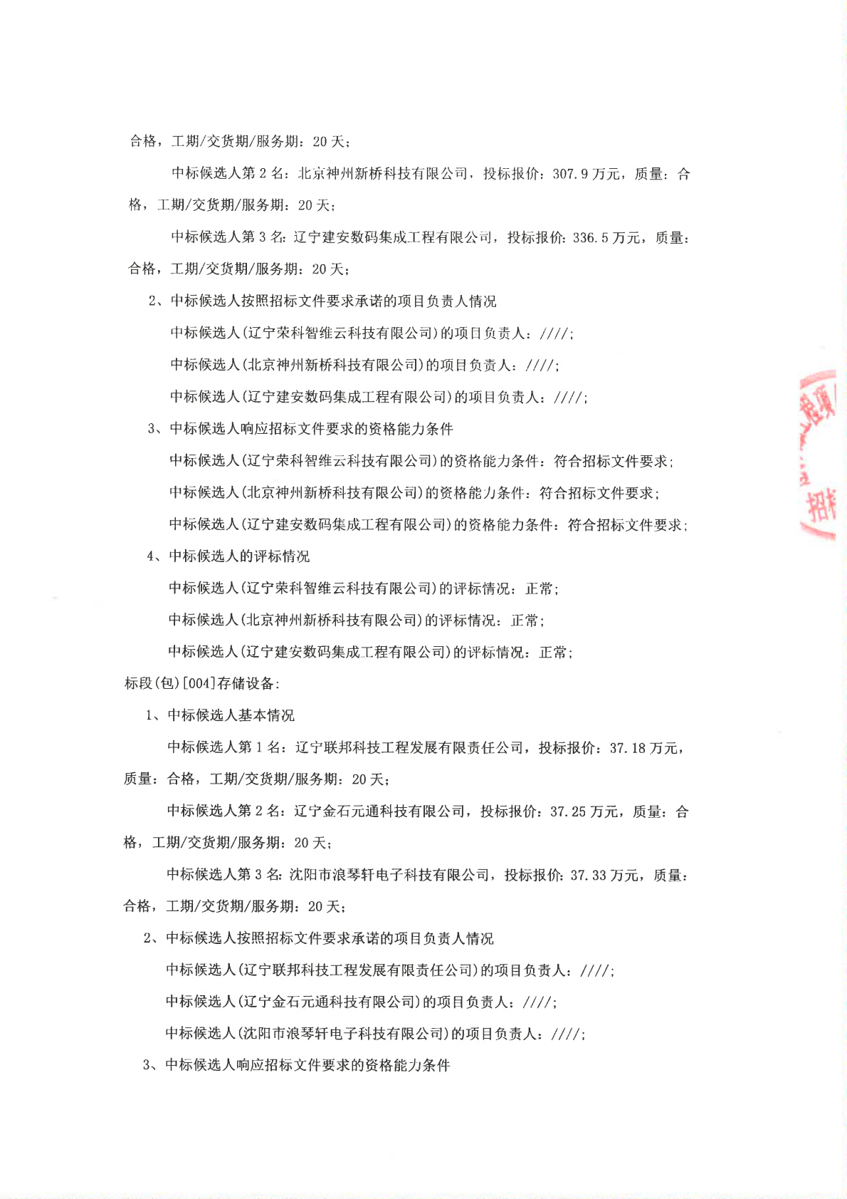
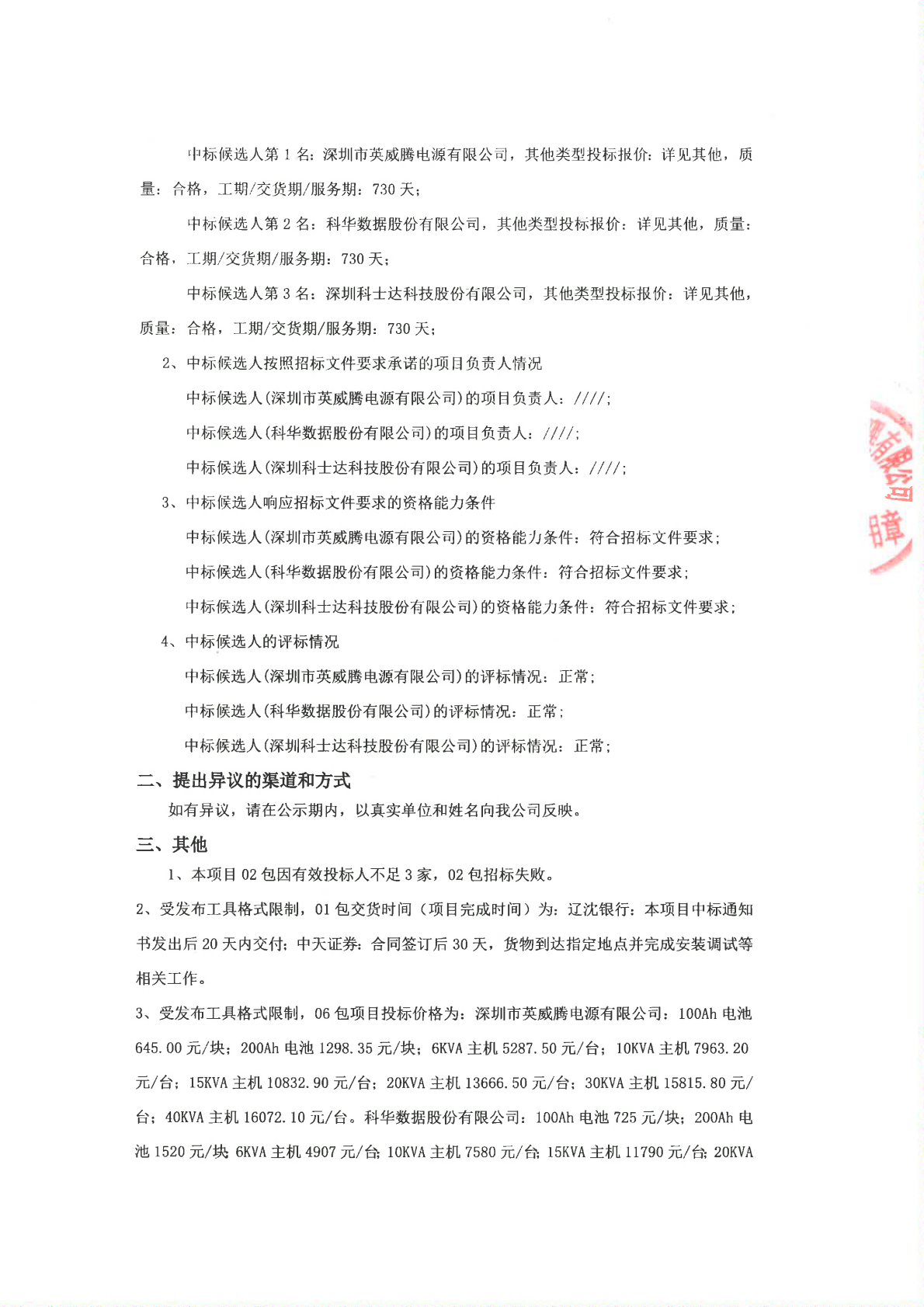
辽宁黑料网 控股机构及中天证券2025年度上半年金融科技类硬件集中采购项目中标候选人公告 (招标编号:LNTH2025194D)

时间:2025-08-15   访问量:352


上一篇:辽宁金科征信有限公司信息科技外包服务采购项目结果公告 (招标编号:LNTH2025261E)

下一篇:辽宁金科征信有限公司信息科技外包服务采购项目(二次)招标公告 (招标编号:LNTH2025261E)

返回顶部